
近日,有云南昆明的货主称拉了一车9吨的苹果蕉,路过大营高速收费站时,却无法享受到“绿通”政策,需要收费1066元,究其原因就是货车上的产品是苹果蕉。工作人员表示,农产品名录中只有香蕉算,苹果蕉不算。
昨日,收费站工作人员今日登门向货主道歉并退款,承诺以后苹果蕉都走绿通。(今日头条)

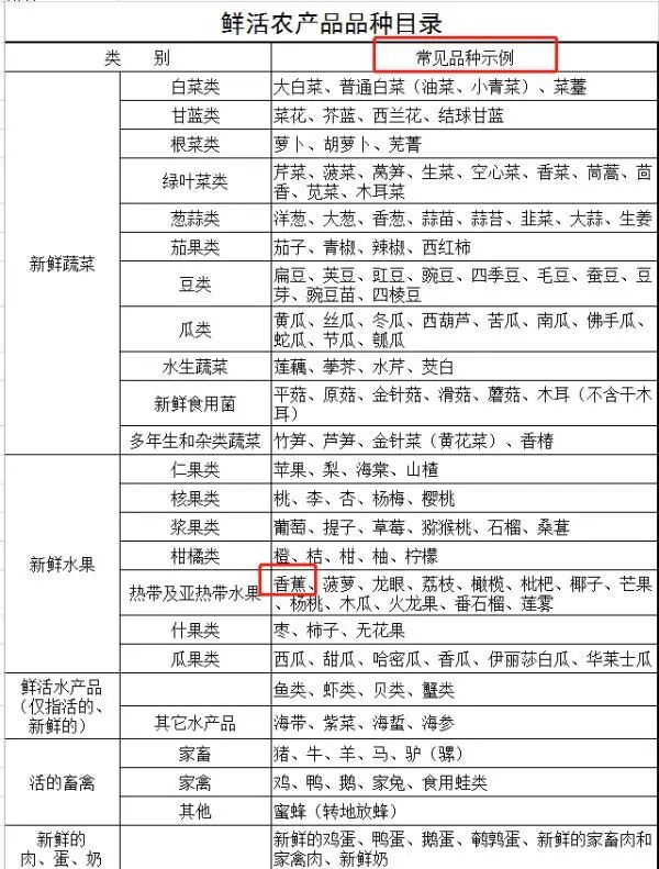
认识“绿通政策”
鲜活农产品运输绿色通道,最初于1995年组织实施,到2010年12月,绿色通道已扩大到全国所有收费公路,减免品种一直不断增加和调整。
2019年三部门发布了优化绿通政策通知,严格规范了免收车辆范围:
整车合法装载运输全国统一的《鲜活农产品品种目录》内的产品的车辆,免收车辆通行费。“整车合法装载运输”是指车货总重和外廓尺寸均未超过国家规定的最大限值,且所载鲜活农产品应占车辆核定载质量或者车厢容积的80%以上、没有与非鲜活农产品混装等行为。
简单总结起来就是:
1、拉的要是《鲜活农产品品种目录》内的产品;
2、不能超载、超宽、超长、超高、混装;
3、鲜活农产品质量或体积要达标。
苹果蕉是不是香蕉?
苹果蕉的产地之一广东阳西县政府网站曾刊文介绍:在当地种植的香蕉品种有巴西蕉、苹果蕉、粉蕉三大品种。
而在一些问答社区网站上,《鲜活农产品品种目录》到底是示例,还是唯一目录?也引发了网友的讨论。不少网友认为,由于现在政策执行过于死板,才导致了“绿通”中出现了“菜不是菜,果不是果”。有网友建议,《鲜活农产品品种目录》应该及时更新,或者规定只是一些常见品种示例,包括但不限于这些品种,让更多的果蔬运输能享受到这样的惠民政策。(澎湃新闻网友评论)
【引用声明】本文案例及法律法规来源已在文中标注,图片来源于网络,如有异议,联系删除。
【版权声明】本文版权归云南南博律师事务所所有,仅供学习参考之用,禁止用于商业用途。
.jpg)
搜索“云南南博律师事务所”关注我们
.jpg)
.jpg)
扫描二维码关注