
近日,在浙江丽水,高湖派出所接群众报警称,辖区内的古庙遭人恶意破坏。经查,警方抓获犯罪嫌疑人蒋某父子。据蒋某交代,他从去年开始一边到寺庙求财运,一边买彩票,花了几千块却一直没中奖,一怒之下便与儿子砸寺庙。目前,蒋某父子因涉嫌寻衅滋事罪被刑拘。
小编释法:关于寻衅滋事,轻则依据《治安管理处罚法》处罚,寻衅滋事是指具有责任年龄、责任能力的自然人,在公共场所无事生非,起哄闹事,随意殴打、追逐、拦截、辱骂他人,强拿硬要,任意损毁、占用公私财物,破坏公共秩序,但情节尚不严重,还没有造成严重后果的,尚不够刑事处罚的行为。行为人故意蔑视社会道德、国家法纪、惹是生非、挑起事端、破坏社会秩序、危害公共安全,主观上出于故意,寻求精神刺激,发泄对社会、道德、法纪的不满和抗拒情绪,向社会公众“挑战”;侵害的客体是公共秩序,往往同时对公私财物和人身权利造成侵害,但侵害的对象是不特定的人或不特定的财物。根据《中华人民共和国治安管理处罚法》,处五日以上十日以下拘留,可以并处五百元以下罚款;情节较重的,处十日以上十五日以下拘留,可以并处一千元以下罚款。
重则构成寻衅滋事罪,寻衅滋事罪是指肆意挑衅,随意殴打、骚扰他人或任意损毁、占用公私财物,或者在公共场所起哄闹事,严重破坏社会秩序的行为。根据《刑法》的规定,有法定寻衅滋事行为,破坏社会秩序的,构成寻衅滋事罪的,处五年以下有期徒刑、拘役或者管制。
罪与非罪的界限
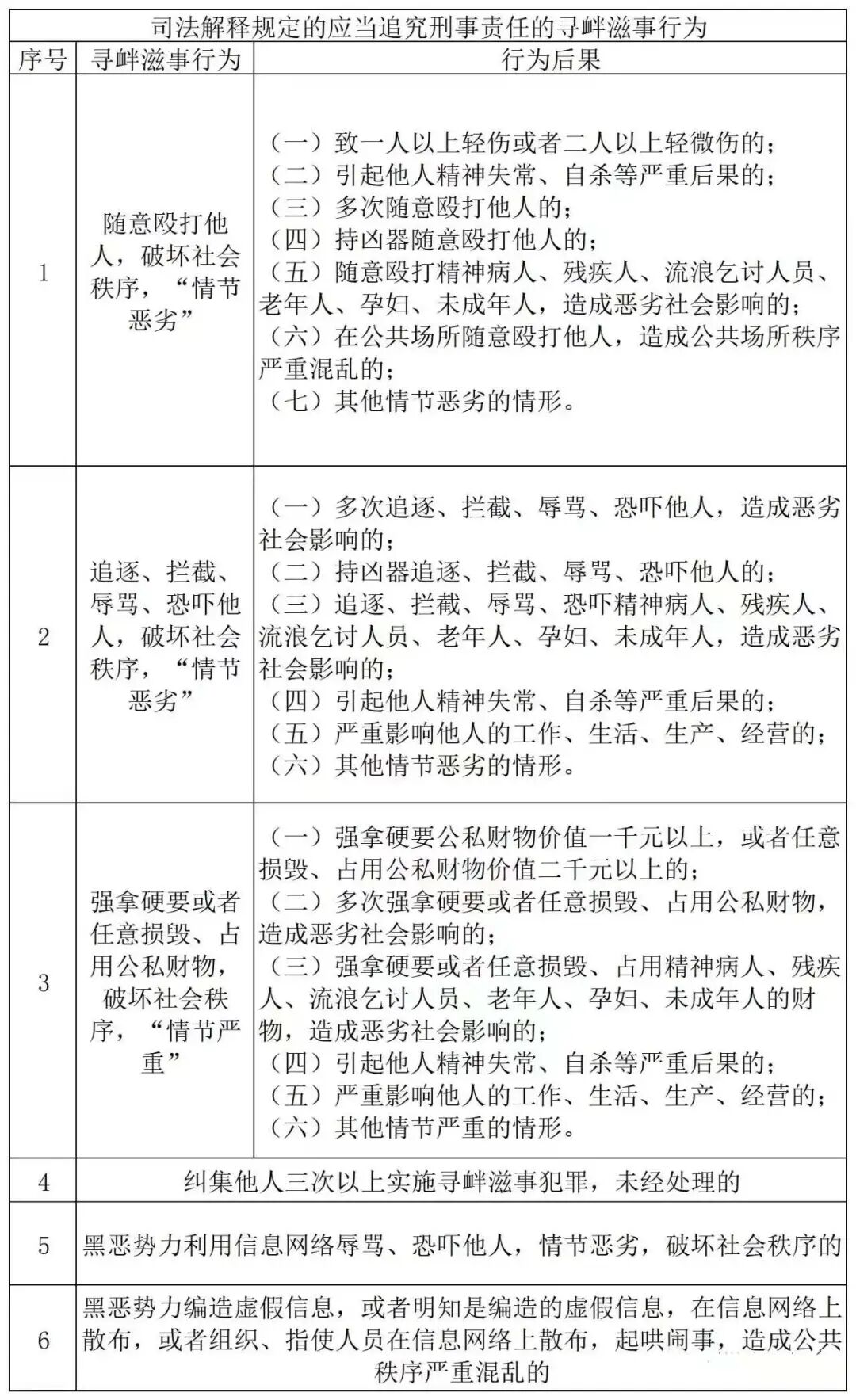
关于何种寻衅滋事行为应当进行刑事追诉,两高《关于办理寻衅滋事刑事案件适用法律若干问题的解释》以及《关于办理利用信息网络实施黑恶势力犯罪刑事案件若干问题的意见》有规定:.jpg)
一般来说,寻衅滋事行为要构成犯罪,需达到上述司法解释的规定。
【引用声明】本文案例来自于西部决策,部分内容整理自刑辩之罪与罚公众号,封面图片来源网络,如有异议,联系删除。
【版权声明】本文版权归云南南博律师事务所所有,仅供学习参考之用,禁止用于商业用途。