
案例回顾
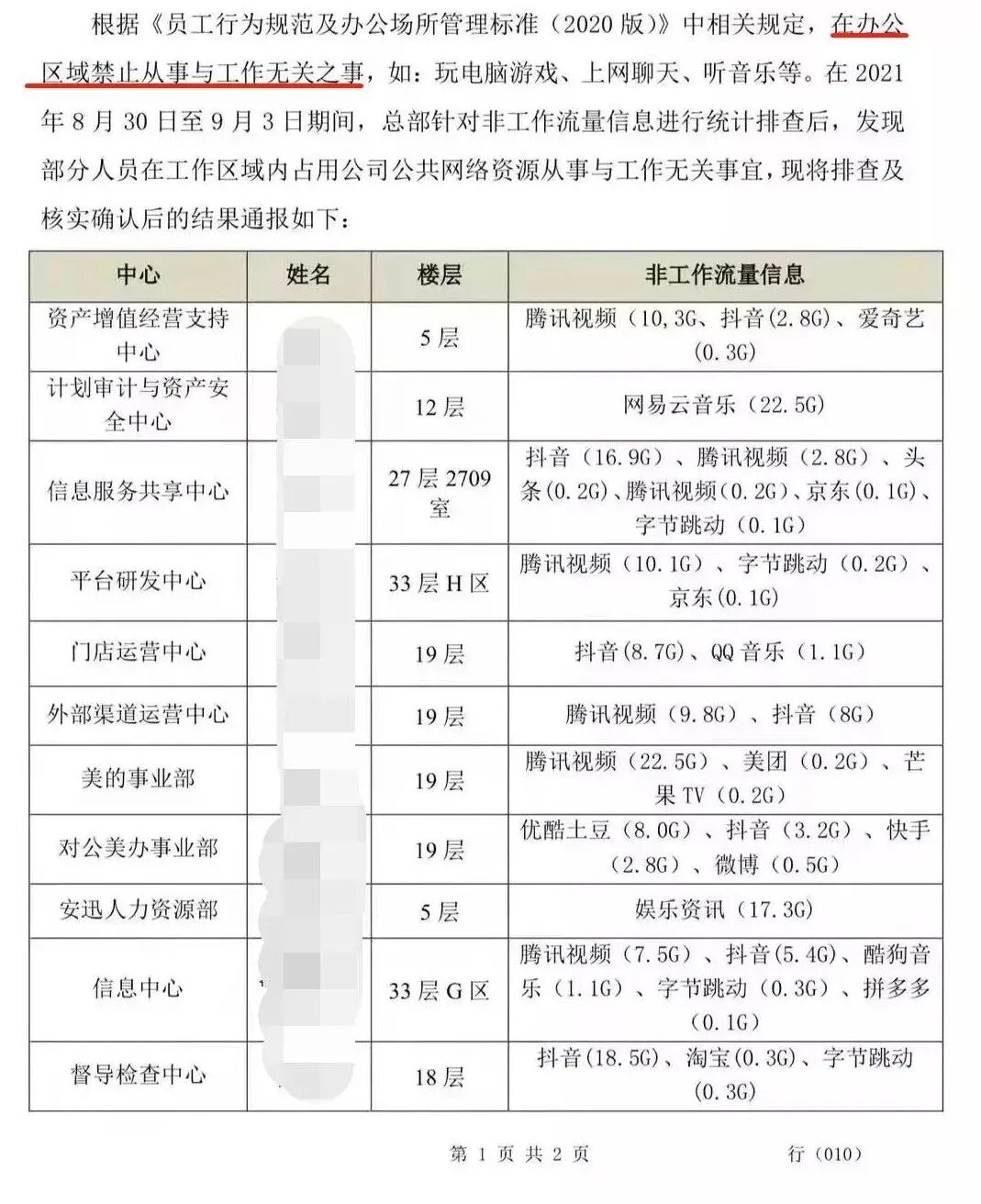
余某2016年4月入职A旅行公司,担任行政经理。双方签订《劳动合同》,合同中规定:一个考勤月内,上班时间浏览与工作无关的网站三次以上(含本数)的为严重违纪,A公司可以解除劳动合同。2019年9月,A公司向余某发出《严重违纪通知书》和《解除劳动合同通知书》。公司表示,由于余某在上班期间存在多次长时间用手机浏览与工作无关的网站,属于严重违纪行为,公司据此解除劳动合同。余某不服,他觉得问题没那么严重。于是向劳动人事争议仲裁委员会提出仲裁申请,请求继续履行原固定期限劳动合同并且赔偿其在仲裁期间工资收入损失。余某在上班时间内多次长时间浏览与工作无关网站,属于严重违纪,多次违反了《劳动合同》的约定,A公司有权解除双方劳动关系,余某的诉求不应得到支持。(厦门市总工会)无独有偶,前段时间,某控股集团发布的一则内部文件《关于违反员工行为规范的处罚通报》被外泄。
.jpg)
内容显示,公司在2021年8月30日至9月3日期间针对非工作流量信息进行统计排查,发现部分员工在办公区域占用公司公共网络资源玩游戏、看视频、听音乐、刷新闻、上网聊天等,并对这些员工进行了通报处罚。上班“摸鱼”也就是指在公司规定的上班时间里偷玩、偷懒、干私事等与工作无关的行为。我国相关法律法规没有规定上班“摸鱼”是否违法,而且也不好界定这种行为。但是《劳动法》有规定,“劳动者应当完成劳动任务,提高职业技能,遵守劳动纪律和职业道德。”
单位可以直接开除或处罚“摸鱼”的员工吗?
这就要看用人单位是否制定了相关的规章制度,或者劳动合同条款。如果没有,就需要判断员工的“摸鱼”行为是否违背劳动纪律和职业道德,是否给公司造成严重影响,例如经济损失;如果有,那么法律上一般是支持的。但要值得注意的是,首先关于员工违纪“摸鱼”的规定不应笼统概述,应当细致区分“摸鱼”的轻重程度和处罚措施,不滥用开除制度损害劳动者权益,也避免后续引发劳动争议。例如:《员工手册》中规定“员工在上班时间做工作以外之事,且造成严重影响的,用人单位可以解除劳动合同”,这里的“严重影响”应作具体解释。
其次,关于罚款,要符合法律法规的规定,否则超出部分法律不予认可。根据《工资支付暂行规定》的规定,用人单位本就无权克扣员工工资,除非依法代扣代缴员工个人所得税、各项社会保险费用、法院裁判文书中要求代扣的抚养费、赡养费等法律法规允许扣除的费用。但是,员工因“摸鱼”给公司造成经济损失的,那公司从员工工资中扣除部分作为经济损失的赔偿,是可以的。只不过,每月扣除部分不得超过员工当月工资的20%,如果扣除后剩余工资低于当地月最低工资标准的,应按最低工资标准支付。
【引用声明】本文案例来源已在文中标注,部分内容整理自网络;封面图片来自于网络,,如有异议,联系删除。
【版权声明】本文版权归云南南博律师事务所所有,仅供学习参考之用,禁止用于商业用途。